SAP has determined that Crystal Reports for Enterprise is the future of the Crystal Reports product line, and subsequently it provides the foundation for all future releases of Crystal Reports. To this end, there are a number of new features in Crystal Reports for Enterprise, including the following:
• Newly designed version of Crystal Reports
• Provides a major redesign of the Crystal Reports Designer
• Enhances the report design environment
• Smart Formatting of Reports
• Enhanced Connectivity with Universes
• Streamlined, Tab-controlled User Interface
• New Charting Engine
• New Multilingual Support
• New Alerting Mechanism
Crystal Reports remains the market leading standard in enterprise reporting that provides connectivity to a wide variety of data sources. CRE offers flexibility within data connectivity with choices of direct connection or through the semantic layer.
You can use several different data sources to create reports in Crystal Reports, including the following:
• Direct connectivity to a growing number of data sources (JDBC connections, ODBC connections, etc.)
• Next generation Universes (.unx) – relational and OLAP
• SAP Integration – BW direct connectivity via Bex queries
• Analytical Views from Analysis OLAP
Direct Data Connection (ODBC, JDBC, etc.)
There are 2 methods of direct data connectivity.
• Relational Connection Objects (Managed by BI Platform)
• Desktop Connections (unmanaged by BI Platform)
Relational Connection Objects (Managed by BI Platform)
• Data connection is stored on the BI Platform
• Designed for integration with the platform
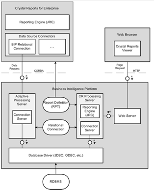
CR for Enterprise reports saved to BI Platform use Relational Connection objects to hold connection info as shown below.
Direct Data Access Architecture (Managed)
• Connection Server service from BI Platform is invoked to run a query on behalf of the client in the designer,.
• Connection details never leave the server
• Client processes the query results to build a formatted report
• Connection Server is invoked “in-process” within the CR server for best performance in the view time.
• Report page is formatted by the CR Server
• HTML is generated by the Web Server and returned to the client
Desktop Connections (Unmanaged by BI Platform)
• Start building reports immediately, before the Administrator has create a relational connection on the BI Platform server
• Share reports without live data connections – Save data in the report and view with the SAP Crystal Reports Viewer and Export to popular formats like PDF & Excel.
• Ease the transition to Crystal Reports for Enterprise and Relational Connections in environments where report authors already have database connections configured on their desktops.
Reports outside of the BI Platform repository contain connection info, as they always have.
Direct Data Access Architecture (Unmanaged)
• Connection Server is invoked in-process within the CR designer
• Connection Server binaries on the client are the same as those on the server in the managed report scenario.
• Connection details are present in the report definition
• Database driver must be installed on the client.
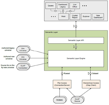
Universe Access (.unx) for Crystal Reports for Enterprise
• Connectivity is provided by a common semantic layer in SAP Business Objects 4.0 Suite.
• Other BI clients can consume the same universes – Web Intelligence & Dashboards.
• Leverage the strengths of each tool against the same authored universe.
• Universes are authored/modelled within the Information Design Tool.
• Support for relational & OLAP sources as well as multi-source relational data sources.
• Data access support is provided by Connection Server that is running in-process on BO Enterprise.
Note: Crystal Reports 2011 does not support .UNX universes.
Common Semantic Layer (.UNX) with CRE – Architecture
SAP BW for Crystal Reports for Enterprise
• Leverages Semantic Layer API and Engine to construct a business layer representation of a BW Bex query.
• Using the semantic layer technology, we generate a universe in memory (aka transient universe).
• Use of BICS API ensures rich metadata is retrieved for reporting capabilities.
• Hierarchies restricted / calculated key figures, etc.
• Relies on an OLAP connection defined within Business Objects Enterprise
Summarize CRE data connectivity compared with CR 2011
• Crystal Reports for Enterprise is designed to satisfy many data access methods. The choice of connectivity depends on the business, functional, and possibly migration needs.
• Direct to Data access via the Relational Connection Object is new and exclusive to CR for Enterprise. Desktop connections mimic the direct connectivity from CR 2011.
• Universes (.unx) offer a powerful way to share the semantic layer across multiple tools in the BI Suite 4.x. They are not compatible with universes from CR 2011 (.unv).
• SAP BW connectivity via Bex Queries through the BICS API and the dimensional semantic layer is new for BI Suite 4.x and specific to CR for Enterprise. CR 2011 will continue to offer access via the BW MDX driver.
• Future strategy is to offer support for more data sources first via universes (.unx), and then for direct to data. Aim for parity with CR 2011 not only for connectivity but also functionality (includes business views). Methods of access in CR for Enterprise may still be different.
Please pass on your thoughts.




